联系我们
|
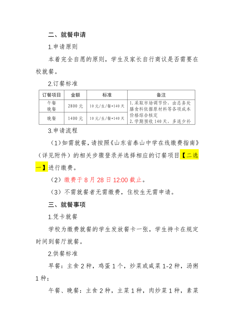
缴费指南
网站首页
走进泰中
文明校园
新闻中心
教学科研
德育在线
国际学校
家长视线
党团工作
信息公开
通知公告
您现在的位置:
首页
>
通知公告
关于2021级走读生申请校内就餐的通知
发布时间:2021-08-18 16:30:00.0 | 文章来源:学工处 | 发布人:学工处